春运2025丨春运气象服务专报(1月25日)

文章正文
发布时间:2025-01-27 09:51

一、全国天气实况甘肃河南等地出现强降雪,西北地区出现大风降温。昨日,甘肃中东部、青海东部、内蒙古西部、宁夏、陕西中北部、山西西部和南部、河南中西部等地部分地区出现降雪、雨夹雪或雨转雪,其中,甘肃东部、陕西中部、河南西部等地部分地区出现大到暴雪,局地大暴雪。受寒潮天气影响,新疆北部和东部、青海西部和南部、甘肃中部、宁夏北部、内蒙古西部等地出现7~9级,局地10~12级;今晨,新疆北部和西部、青海东部、甘肃东部、宁夏南部、陕西北部等地部分地区气温下降6~10℃,新疆北部局地降温12~17℃。受大雾或降水影响,今晨陕西中北部、山西西南部、河南西部及重庆西南部等地能见度不足1公里,局地不足200米。

二、全国天气预报受寒潮影响,我国有大范围大风降温和雨雪天气。预计25日至27日,我国大部气温将先后下降8~12℃,西北地区东部、华北西部、川西高原等地降温幅度可达14℃以上。内蒙古中西部、西藏南部、青海大部、甘肃河西、宁夏大部、山西、四川中东部等地有5~6级、阵风7~8级的大风。27日至28日早晨,最低气温0℃线将南压至云南北部至江南南部一带。陕西东部、华北地区、黄淮西部和北部、东北地区中南部、四川南部等地部分地区有中到大雪,陕西中南部、山西西部、河南西部、湖北西北部、辽宁东部、吉林东部、山东半岛北部等地部分地区有暴雪。25日夜间至26日早晨时段,河北南部、山东西北部、河南北部、黑龙江西南部、湖南西北部、贵州东北部等地的部分地区有大雾天气,局地有能见度低于200米的强浓雾(见图1)。

图1 全国雾预报图(1月25日14时-26日14时)

预计25日白天,华北中南部等地有轻度霾,局地中度霾。25日夜间起,受降雪和冷空气影响,华北中南部的霾天气逐渐消散。另外,25日新疆东部和南疆盆地、内蒙古西部、青海北部、甘肃北部、宁夏北部等地有扬沙和浮尘天气,局地有沙尘暴。未来两天具体预报如下:25日14时至26日08时,内蒙古中东部、青海东部、甘肃中部、川西高原、陕西、山西、河北、北京、天津、山东中西部、河南、湖北西北部、安徽西部山区、云南东北部等地部分地区有小到中雪或雨夹雪,其中,陕西关中、河南西部和北部、湖北西北部、山西南部、川西高原南部等地部分地区有大到暴雪(8~12毫米)。湖南东北部、湖北东南部、江西中北部、安徽西部、福建西北部等地部分地区有中雨。内蒙古中西部、西藏南部、青海大部、甘肃河西、宁夏大部、山西、四川中东部等地有5~6级、阵风7~8级的大风(见图2)。

图2 全国降水量预报图(1月25日14时至26日08时)

26日08时至27日08时,内蒙中东部、河北东部和北部、天津、北京、山东、辽宁、吉林西部和南部、川西高原南部、云南北部、,局地大暴雪(20~22毫米)。安徽南部、江苏大部、上海、江西东部和南部、浙江、福建、云南中南部、广西中南部、广东大部、台湾岛等地部分地区有小雨。内蒙古中部、华北大部、山东半岛、辽宁西部等地部分地区有5~7级风、阵风8~9级(见图3)。

图3 全国降水量预报图(1月26日08时至27日08时)

三、北京地区天气预报预计25日白天,北京地区天气转阴,傍晚山区有小雪,夜间有小到中雪;26日白天降雪逐渐结束,夜间天气转晴;降雪期间能见度较差,夜间有轻雾。另外,受强冷空气影响,26日白天至夜间有3、4级偏北风,阵风7级左右;气温大幅下降,白天最高气温3~0℃,夜间最低气温-3~-10℃。

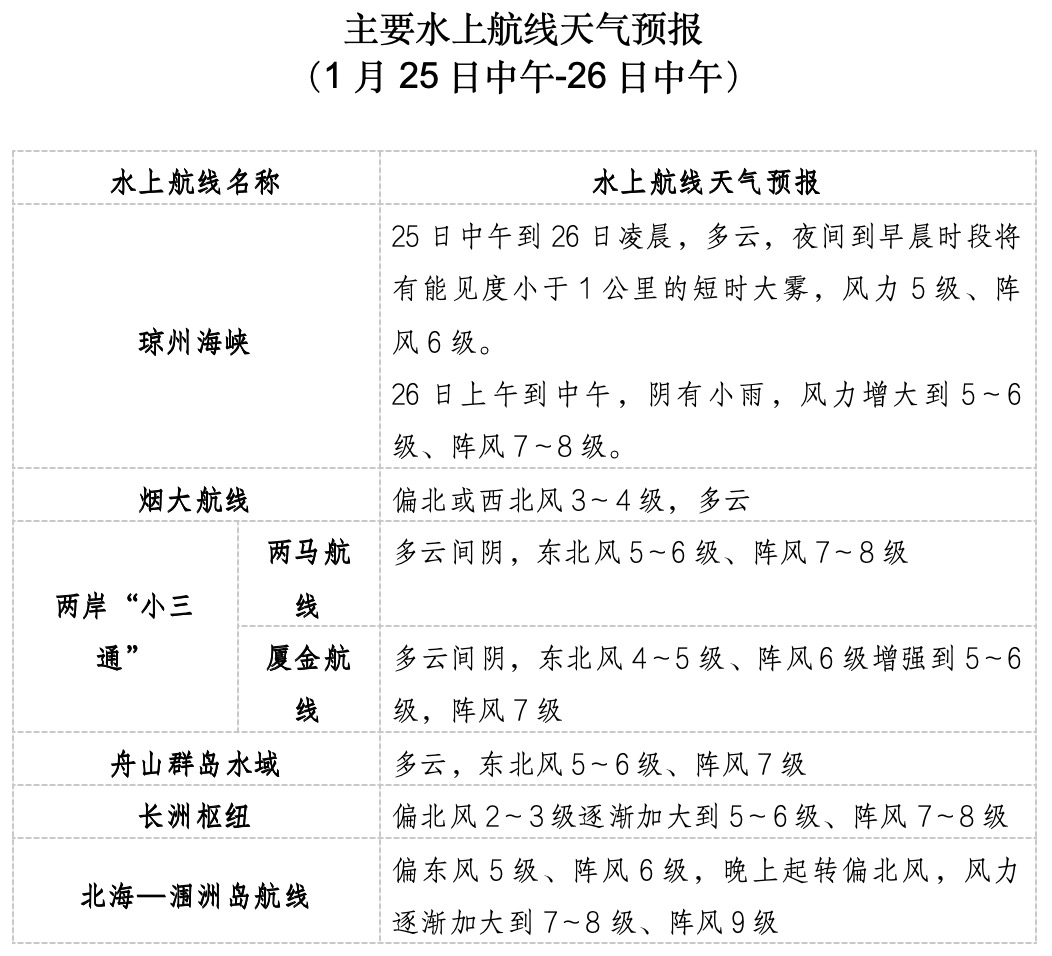
四、海上天气预报预计25日午后至夜间,东海大部海域、台湾海峡、南海东北部海域、北部湾将有5级、阵风6级增大到6~7级、阵风8级的东北风。25日夜间至26日早晨,琼州海峡部分时段将有能见度小于1公里的短时大雾。26日白天至夜间,渤海、渤海海峡、黄海中部和南部海域、东海大部海域、台湾海峡、台湾以东洋面、南海大部海域、北部湾将有7~8级、阵风9级的大风,其中渤海东部和黄海中部部分海域风力可达9级、阵风10级。琼州海峡将有5~6级、阵风7~8级的东北风。

五、全国公路交通影响预报预计25日14时至26日14时,北京、天津、河北、河南、山东中西部、山西、内蒙古中东部、陕西、甘肃西部和东部、湖北西北部、安徽西部、四川西部、云南北部、青海东部等地部分道路受降雪或雨夹雪影响,发生道路湿滑、结冰、积雪的风险较高;江淮、江汉、江南、华南、西南地区东部等地部分道路受降雨影响,发生道路湿滑的风险较高;黑龙江西南部、吉林西北部等地局地道路需防范低能见度对交通出行的影响(见图4)。

图4  全国公路气象预报图(1月25日14时至26日14时)


主要公路路段气象影响预报

(1月25日14时-26日14时)


受大到暴雪影响的主要路段有:

G4京港澳高速河北磁县—河南安阳—淇县段、河南新郑—许昌段

G5京昆高速山西祁县—介休段、山西侯马境内路段

G20青银高速山西离石境内路段

G22青兰高速河北涉县—冀晋省界—山西黎城—长治段

G30连霍高速河南偃师—陕西潼关—西安段

G36宁洛高速河南舞阳—洛阳段

G40沪陕高速陕西蓝田—西安段

G45大广高速河南安阳境内路段

G55二广高速太原—山西晋城段、河南洛阳—大安段

G5512晋新高速山西晋城境内路段

G65包茂高速西安境内路段

G70福银高速陕西蓝田—西安段

兰南高速河南许昌—平顶山段

郑少洛高速郑州—河南洛阳段

永登高速河南许昌—登封段

郑石高速郑州—河南鲁山段

106国道河南濮阳—山东东明段

107国道河北磁县—河南安阳—卫辉段、河南新郑—许昌段

108国道山西太谷—平遥段、山西侯马境内路段、陕西渭南境内路段

207国道山西黎城—晋城段、河南登封—汝州段

208国道山西来远—长治段

209国道山西五寨—岢岚段、山西方山—吉县段、山西运城—河南三门峡—卢氏段、湖北郧县境内路段

307国道山西吕梁—柳林段

309国道冀晋省界—山西黎城—安泽段、山西台头—吉县段

310国道河南偃师—陕西潼关—西安段

311国道河南许昌—鲁山段

312国道陕西蓝田—西安段


受小到中雪或雨夹雪影响的主要路段有:

G2京沪高速北京—河北廊坊—天津—河北青县—山东德州—泰安段

G3京台高速北京—河北廊坊—天津—河北青县—山东德州—滕州段

G4京港澳高速北京—河北涿州—邯郸段、河南卫辉—郑州段、河南临颍—信阳段

G5京昆高速北京—河北涿州—冀晋省界—山西平定—太原段、山西灵石—襄汾段、山西稷山—陕西韩城—汉中段、四川冕宁—德昌段

G6京藏高速北京—京冀省界—河北怀来—冀蒙省界—内蒙古集宁—乌拉特前旗段、兰州—青海民和—西宁段

G7京新高速北京—京冀省界—河北怀来—冀蒙省界—内蒙古集宁—乌拉特前旗段

G1511日兰高速山东费县—河南兰考段

G16丹锡高速辽宁朝阳—内蒙古赤峰—巴林右旗段

G18荣乌高速山东垦利—河北海兴—津冀省界—天津—河北霸州—徐水段

G1811黄石高速河北沧州港—石家庄段

G20青银高速山东邹平—鲁冀省界—河北南宫—冀晋省界—山西平定—汾阳段、晋陕省界—陕西子洲—靖边段

G22青兰高速山东沂源—冀鲁省界—河北邯郸段

G25长深高速河北遵化—天津汉沽—津冀省界—河北黄骅—山东无棣—垦利段

G30连霍高速河南商丘—荥阳段、西安—陕西宝鸡段、甘肃古浪—张掖段

G35济广高速济南—鲁豫省界—河南商丘段

G36宁洛高速河南周口—漯河段

G40沪陕高速皖豫省界—河南光山—唐河段、河南西峡—豫陕省界段

G45大广高速内蒙古奈曼旗—河北承德—京冀省界—北京密云—京冀省界—河南南乐段、河南濮阳—豫鄂省界段

G55二广高速内蒙古白音查干—蒙晋省界—山西大同—太原段、河南济源境内路段、河南南召境内路段

G5512晋新高速晋豫省界—河南焦作—新乡段

G56杭瑞高速云南曲靖—马龙段

G60沪昆高速云南曲靖—马龙段

G65包茂高速内蒙古包头—蒙陕省界—陕西榆林—西安段、陕西柞水境内路段

G70福银高速湖北枣阳境内路段、湖北十堰—鄂陕省界段、西安—陕西永寿段

G85渝昆高速云南会泽—崇明段

京津塘高速河北廊坊—天津武清—塘沽段

津蓟高速天津—天津蓟县段

宣大高速河北宣化—山西大同段

唐港高速河北唐山—京唐港段

衡德高速河北衡水—山东德州段

邢临高速河北邢台—临清段

张石高速河北张北—涞源段

保沧高速河北保定—沧州段

沿海高速河北秦皇岛—津冀省界段

滨博高速山东滨州—淄博段

长济高速河南长垣—济源段

兰南高速河南兰考—尉氏段

郑少洛高速郑州境内路段

商周高速河南商丘—柘城段、河南周口境内路段

新阳高速河南平舆—泌阳段

永登高速河南鹿邑—扶沟段

郑石高速郑州境内路段、河南南召境内路段

曲陆高速云南曲靖境内路段

101国道北京—河北承德—辽宁凌源—朝阳段

102国道北京—河北三河—天津邦均—河北玉田—辽宁绥中段

103国道北京—天津武清—塘沽段

104国道北京—河北廊坊—天津—河北青县—山东德州—滕州段

105国道北京—河北廊坊—天津—河北青县—山东德州—河南商丘段、安徽六安—岳西段

106国道北京—河北固安—河南南乐—清丰段、河南兰考—太康段、河南潢川—豫鄂省界段

107国道北京—河北涿州—邯郸段、河南新乡—郑州段、河南临颍—信阳段

108国道北京—京冀省界—河北涞源—山西上寨—太原段、山西介休—襄汾段、山西稷山—陕西韩城—大荔段、西安—陕西勉县段、四川石棉—德昌段

109国道北京—河北卧佛寺—山西大同—晋蒙省界—内蒙古清水河—杭锦旗段、兰州—青海民和—西宁段

110国道北京—河北怀来—冀蒙省界—内蒙古兴和—五原段

111国道北京—河北丰宁—内蒙古老府—奈曼旗段

112国道河北宣化—天津—河北霸州—宣化段

205国道河北山海关—天津宁河—河北黄骅—山东庆云—临沂段

206国道山东临沂—枣庄段

207国道内蒙古锡林浩特—蒙冀省界—河北张北—冀晋省界—山西平定—左权段、晋豫省界—河南吉利段、河南南召境内路段

208国道内蒙古二连浩特—山西大同—太原段

209国道呼和浩特—蒙晋省界—山西偏关段、山西岚县境内路段、山西乡宁—临猗段、河南西坪—豫鄂省界段、湖北十堰—房县段

210国道内蒙古包头—蒙陕省界—陕西榆林—陕川省界段

211国道甘肃庆城—甘陕省界—陕西旬邑—西安段

213国道兰州—甘川省界—四川若尔盖—汶川段、云南昭通—寻甸段

214国道云南虎跳峡境内路段

220国道山东滨州—鲁豫省界—河南兰考—郑州段

227国道青海青石咀—青甘省界—甘肃民乐—张掖段

301国道内蒙古博克图—满洲里段

303国道内蒙古阿鲁科尔沁旗—锡林浩特段

304国道内蒙古扎鲁特旗—霍林郭勒段

305国道辽宁土城子—辽蒙省界—内蒙古敖汉旗—林西段

306国道辽宁绥中—内蒙古小城子—克什克腾旗段

307国道河北新村—冀晋省界—山西平定—汾阳段、晋陕省界—陕西吴堡—靖边段

308国道山东淄博—鲁冀省界—河北清河—石家庄段

309国道山东淄博—鲁冀省界—河北馆陶—涉县段、山西韩略—临汾段、晋陕省界—陕西宜川—陕甘省界—甘肃板桥段

310国道河南商丘—荥阳段、西安—陕甘省界—甘肃北道段

311国道河南太康—鄢陵段、河南车村—西峡段

312国道皖豫省界境内路段、河南潢川—唐河段、河南西峡—陕西商南—商洛段、西安—甘肃泾川段、兰州—甘肃高台段

316国道湖北枣阳境内路段、湖北老河口—陕西白河—甘肃两当—徽县段

317国道四川汶川—炉霍段

318国道安徽岳西境内路段、四川泸定—雅江段、四川德达—巴塘段

320国道云南富源—马龙段

326国道贵州威宁—黔滇省界—云南宣威—曲靖段

327国道山东菏泽—临沭段


受小到中雨影响的主要路段有:

G2京沪高速江苏新沂—上海段

G3京台高速鲁苏省界—江苏徐州—安徽宿州—黄山段

G4京港澳高速豫鄂省界—湖北孝昌—湖南临湘—广东乳源—广州段

G0425广澳高速广州—广东中山段

G5京昆高速四川德阳—雅安段、四川米易境内路段

G15沈海高速江苏滨海—上海—浙江嘉兴—福建福鼎—福州段、广东东莞—恩平段、广东阳西—湛江段

G1512甬金高速浙江宁波—金华段

G1513温丽高速浙江温州—丽水段

G1522常台高速江苏常熟—浙江嘉兴—台州段

G25长深高速江苏灌云—浙江长兴—闽粤省界—广东蕉岭—惠州段

G2513淮徐高速江苏淮安—徐州段

G30连霍高速江苏东海—河南夏邑段

G35济广高速安徽亳州—豫皖省界—江西景德镇—鹰潭段

G36宁洛高速南京—安徽滁州—界首段

G40沪陕高速江苏启东—安徽全椒—六安段、河南南阳—内乡段

G4011扬溧高速江苏扬州—溧阳段

G42沪蓉高速上海—江苏昆山—安徽全椒—湖北荆门—重庆万州—四川邻水—成都段

G4211宁芜高速南京—安徽马鞍山—芜湖段

G4212合安高速合肥—安徽安庆段

G45大广高速江西吉安—广东从化—广州段

G4511龙河高速江西龙南—广东和平—河源段

G50沪渝高速上海—浙江湖州—安徽广德—湖北黄梅—重庆忠县—重庆段

G5011芜合高速安徽芜湖—合肥段

G55二广高速河南南阳—豫鄂省界—湖北襄阳—鄂湘省界—广东三水—广州段

G5513长张高速长沙—湖南张家界段

G56杭瑞高速杭州—浙皖省界—安徽黄山—皖赣省界—江西婺源—九江段、云南嵩明—昆明段

G60沪昆高速上海—浙江嘉兴—江西玉山—湖南醴陵—贵州三穗—盘县段、云南嵩明—昆明段

G65包茂高速四川达州—川渝省界—重庆—广西阳朔—岑溪段

G70福银高速福州—闽赣省界—江西南城—湖北黄梅—随州段、湖北襄阳—谷城段

G72泉南高速湖南衡阳—湘桂省界—广西全州—南宁段

G7211南友高速南宁—广西友谊关段

G75兰海高速川渝省界—重庆合川—渝黔省界—贵州桐梓—广西都安—桂粤省界—广东湛江段

G7511钦东高速广西钦州—防城港段

G76厦蓉高速四川泸州—成都段

G78汕昆高速广东揭阳—广西贺州—云南石林—昆明段

G80广昆高速广州—广西梧州—云南富宁—昆明段

G8011开河高速云南屏边—河口段

G85渝昆高速重庆—四川隆昌—川滇省界—云南盐津—大关段、昆明境内路段

G8511昆磨高速昆明境内路段

G92杭州湾环线上海—浙江嘉兴—宁波段

G93成渝环线成都—四川绵阳段、四川遂宁—重庆潼南—四川雅安—成都段

G94珠三角环线广东中山—东莞段

G98海南环线海口—海南定安段、海南东方—海口段

宁靖盐高速江苏盐城—泰州段

宁宿徐高速江苏盱眙—宿迁段

宁常高速江苏溧水—常州段

沿江高速江苏常州—太仓段

锡宜高速江苏无锡—宜兴段

宿淮高速江苏淮安—盐城段

苏昆太高速江苏苏州—太仓段

杭新景高速杭州—浙江建德段

龙丽高速浙江龙游—丽水段

台金高速浙江临海—横溪段

申嘉湖高速沪浙省界—浙江嘉兴—湖州段

泰井高速江西泰和—井冈山段

兰南高速河南南阳境内路段

商周高速河南淮阳境内路段

新阳高速河南新蔡境内路段

随岳高速湖北随州—仙桃段

长浏高速长沙—湖南浏阳段

广惠高速广州—广东惠州段

海文高速海口—海南文昌段

成灌高速成都—四川都江堰段

成温邛高速成都—四川邛崃段

曲陆高速云南陆良—召夸段

鸡石高速云南鸡街—建水段

104国道鲁苏省界—徐州—苏皖省界—安徽泗县—南京—浙江长兴—福建福鼎—福州段

105国道安徽亳州—扈胡段、安徽潜山—湖北黄梅—江西九江—广东连平—顺德段

106国道河南淮阳—新蔡段、湖北麻城—湖南平江—广东仁化—广州段

107国道豫鄂省界—湖北孝昌—湖南临湘—广东连州—东莞段

108国道四川绵阳—汉源段、四川会理境内路段

204国道江苏响水—上海嘉定—上海段

205国道山东郯城—江苏新沂—安徽马鞍山—皖浙省界—浙江开化—闽浙省界—福建浦城—广东蕉岭—广州段

206国道鲁苏省界—徐州—安徽宿州—皖赣省界—江西景德镇—赣粤省界—广东平远—揭阳段

207国道河南镇平—豫鄂省界—湖北襄樊—鄂湘省界—湖南澧县—湘桂省界—广西贺州—桂粤省界—广东信宜—海安段

209国道湖北兴山—湖南龙山—湘桂省界—广西三江—北海段

210国道四川万源—重庆—渝黔省界—贵州桐梓—黔桂省界—广西南丹—南宁段

212国道四川南部—川渝省界—重庆合川—重庆段

213国道四川都江堰—川滇省界—云南绥江—大关段、云南嵩明—昆明段

223国道海口—海南三门坡段

224国道海口境内路段

225国道海口—海南昌江段

310国道江苏沙河—安徽杨楼—砀山段

311国道徐州—安徽萧县—河南龙岗—安徽亳州—河南鹿邑段

312国道上海—江苏昆山—安徽全椒—六安段、河南南阳—内乡段

316国道福州—江西资溪—赣鄂省界—湖北浮屠—随州段、湖北襄阳—太平店段

317国道成都—四川都江堰段

318国道上海—江苏黎里—浙江南浔—安徽广德—潜山段、湖北英山—鄂渝省界—重庆万州—四川大竹—天全段

319国道福建漳州—江西瑞金—湖南浏阳—重庆秀山—四川安岳—成都段

320国道上海—浙江嘉兴—江西玉山—湖南醴陵—贵州玉屏—盘县段、云南嵩明—昆明段

321国道广州—广西梧州—贵州从江—黔川交界—四川叙永—成都段

322国道湖南衡阳—广西全州—友谊关段

323国道江西瑞金—广东南雄—广西贺州—桂滇省界—云南富宁—建水段

324国道福建漳州境内路段、广东惠州—广西岑溪—贵州安龙—云南罗平—昆明段

325国道广州—广东恩平段、广东阳西—粤桂省界—广西合浦—南宁段

326国道重庆秀山—贵州沿河—赫章段、云南陆良—河口段

328国道南京—江苏海安段

329国道杭州—浙江普陀段


受雾影响的主要路段有:

G10绥满高速黑龙江肇东—大庆段

G1011哈同高速黑龙江胜利境内路段

G1111鹤哈高速黑龙江绥化境内路段

111国道内蒙古扎赉特旗—黑龙江泰来—讷河段

202国道黑龙江北安—拜泉段

203国道黑龙江安达—吉林松原段

221国道黑龙江胜利境内路段

222国道黑龙江绥化—铁力段

301国道黑龙江肇东—齐齐哈尔段

302国道吉林前郭尔罗斯—白城段

六、全国铁路交通气象影响预报

25日中午至26日中午,受暴雪影响:

普速:宁西(渭南南-砚川)。

25日中午至26日中午,受中到大雪影响:

普速:京九(王佐-菏泽)、京包(柴沟堡-台阁牧)、京广(望都-讲武城)、京沪(吴桥-三唐)、襄渝(小花果-冷水)、陇海(灞桥-兴平)、焦柳(留庄-瀼河)。

高速:京包客专(怀安-萨拉齐)、京广石太高速联(石家庄高速场-北降壁线路所)、京广高速(保定东-新乡东)。

25日中午至26日中午,受小雪或雨夹雪影响:

普速:京九(北京西-肃宁)、京包(昌平-西湾堡)、京哈(北京-绥中北)、京哈唐包联(唐山北-丰润西)、京广(北京丰台-清风店)、京沪(北京-滕州)、京通(昌平-八仙筒)、兰新(福利区-红山堡)、包兰(包头东-西小召)、宝成(宝鸡-虞关)、滨洲(卧牛河-终点)、陇海(茂陵-天水)、集通(贲红线路所-平安地)、霸徐京广高速联(北张庄线路所-徐水东)、京九(鄄城-新县)、京广(淇县-柳林)。

高速:京包客专(北京北-包头)、京哈(北京-绥中北)、京哈高速(北京朝阳-北票)、京广高速(北京丰台-定州东)、京广高速京西联(北京西-杜家坎线路所)、京沪高铁(北京南-滕州东)、兰新客专(兰州西(高)-酒泉南)。

25日中午至26日中午,受7级及以上大风影响:

普速:兰新(金昌-大步)、包兰(头道桥-青分)、宝成(徐家坪-小溪坝)、广元西宝成货联(起点-广元南)、焦柳(沁阳-小烟墩)、陇海(洛阳西-焦村)、青藏(双寨-昂嘎)。

高速:兰新客专(酒泉南-小草湖西)、沪蓉(遂宁南-淮口南)。

25日中午至26日中午,受中度及重度霾影响:

普速:京九(北京西-文安)、京哈(北京-哈尔滨)、京广(北京丰台-白石渡)、京沪(北京-豆张庄)、京沪京广下联(黄土坡Ⅱ场-西道口线路所)、沈大(唐王山-林盛堡)、滨洲(哈尔滨-哈拉苏)、滨绥(哈尔滨-成高子)、霸徐京广高速联(北张庄线路所-徐水东)。

高速:京包客专(北京北-清河)、京哈(北京-哈尔滨)、京哈高速(北京朝阳-哈尔滨)、京广高速(北京丰台-乐昌东)、京广高速京西联(北京西-杜家坎线路所)、京沪高铁(北京南-京津线路所)、沈大高速(营口东-沈阳南)。

25日中午至26日中午,受浓雾及强浓雾影响:

普速:京九(固安-深州)、京广(北河店-正定)、沪昆(冷水铺-新晃)、沪蓉(枝江北-童家溪线路所)、滨洲(羊草-红旗营)、陇海(张茅-零口)、霸徐京广高速联(北张庄线路所-徐水东)。

高速:京广高速(高碑店东-衡阳东)、沪昆高速(芷江-新晃西)、沪蓉(枝江北-童家溪线路所)。

七、全国机场气象影响预报

预计25日中午至26日中午,内蒙古中西部、甘肃、宁夏、陕西、山西等地的中低空空域有轻到中度颠簸;内蒙古中东部、陕西南部、山西、河南、湖北、安徽、江苏、山东、河北、北京、天津等地的低空空域有积冰条件。

25日中午至26日中午,西安、太原、呼和浩特、郑州、石家庄、北京两场、天津、济南等机场自西向东有一次小雪过程;25日夜间至26日早间,乌鲁木齐机场有300-500米冻雾。

八、长江干线航道气象影响预报

25日白天,长江干线四川、重庆、湖北部分航段受雨雾影响,能见度低。四川、重庆、湖北、湖南、江西、安徽、江苏大部航段有5到7级阵风。低能见度影响航段:宜宾-重庆、武汉-黄石;大风影响航段:宜宾-重庆、宜昌-岳阳、岳阳-武汉、九江-南京、南京-太仓。

25日夜间,长江干线湖北、安徽、江西、江苏部分航段受雨雾影响,能见度低。四川、重庆、湖北、湖南、江西、安徽、江苏大部航段有5到7级阵风。低能见度影响航段:武汉-九江、安庆-南京、南京-太仓,大风影响航段:宜宾-重庆、三峡-宜昌、宜昌-岳阳、岳阳-武汉、九江-南京、南京-太仓。

九、琼州海峡天气预报

预计25日中午到26日凌晨,琼州海峡,多云,夜间到凌晨时段部分海域将有能见度小于1km的短时大雾,风力5级、阵风6级,有雾时琼州海峡航段能见度差,对通航有一定影响,其余时段通航气象条件良好。26日上午到中午,琼州海峡,阴天有小雨,风力增大到5-6级、阵风7-8级,通航气象条件一般。

十、关注与建议

寒潮继续影响我国大部,中东部地区有大风降温和雨雪天气,陕西南部、山西南部、辽宁、吉林东部、山东半岛北部及湖北西北部等地春运交通受阻的气象风险高,此外琼州海峡将有大雾天气,关注对交通出行的不利影响。